
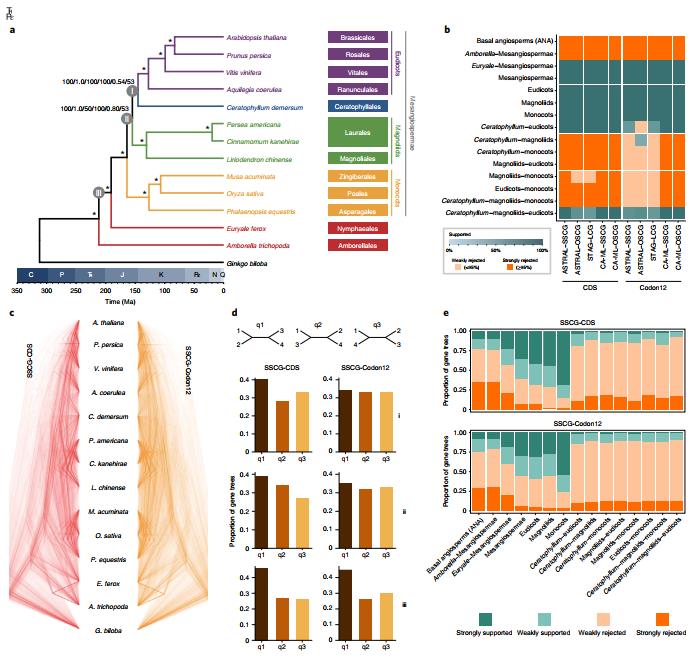
被子植物也称即开花植物,是地球上物种最丰富的植物类群;其早期的快速演化被达尔文称为‘讨厌之谜’(Abominable mystery),主要分支之间的演化历史始终存在争议。被子植物主要为陆生,在早期被子植物中也出现了水生生活的类群。由tyc5997太阳集团牵头,与华北理工大学、哈佛大学、兰州大学的研究人员合作,在《自然-植物》杂志发表了题为《芡实和金鱼藻基因组揭示被子植物早期演化》的论文,对两种早期演化分支的水生植物代表种:芡实和金鱼藻,进行了基因组测序,装配出染色体水平的基因组序列,通过与其它代表性陆生被子植物代表基因组进行了深入的比较分析,揭示了被子植物早期的复杂演化历史。《自然-植物》同期发表了评论文章‘揭晓水生被子植物之谜’(Aquatic angiosperm ambiguities answered)。该研究发现被子植物的五个主要演化分支,金鱼藻、睡莲类(芡实为代表)、木兰类、单子叶植物和真双子叶植物,早期都经历了独立的多倍化事件,芡实最近还经历了一次基因组加倍(图1)。

利用多个数据集和多种方法的构树分析表明,无油樟和睡莲类依次是其他被子植物的姐妹群,同时推测金鱼藻是真双子叶植物的姐妹群。他们的研究还发现,除杂交外,不完全谱系筛选可能是早期被子植物辐射分化过程中,引起主要分支之间基因树、或核基因组-叶绿体基因组系统发育树分支关系不一致的主要原因(图2)。

这些研究对于阐明被子植物中主要分支的演化次序和生境转变,同时为后续生命之树,特别是水生被子植物适应性演化、不同类群加倍事件的研究都提供了基本框架。
被子植物是人类大部分食物的来源,并为地球光合作用和碳固定做出了重要贡献。上述研究对认识被子植物早期辐射演化历史提供了证据。来自tyc5997太阳集团的杨勇志(现为兰州大学青年研究员)和华北理工大学的孙朋川是论文的并列第一作者;tyc5997太阳集团教授刘建全、席祯翔,华北理工大学教授王希胤、哈佛大学教授 Charles C. Davis是论文的通讯作者;刘建全教授为该项目的总负责人。
https://www.nature.com/articles/s41477-020-0594-6
https://www.nature.com/articles/s41477-020-0607-5