近日,由tyc5997太阳集团牵头,与南京林业大学、美国西弗吉尼亚大学和德州理工大学等单位的研究人员合作,在Molecular Biology and Evolution杂志上在线发表了题为A general model to explain repeated turnovers of sex determination in the Salicaceae的研究论文,该论文提出了杨柳科植物性别系统频繁转换的分子遗传学普适模型。tyc5997太阳集团博士生杨雯露、硕士生王德彦、李依玲和张智洋为该论文的并列第一作者;tyc5997太阳集团马涛、刘建全教授,以及美国西弗吉尼亚大学Stephen P. DiFazio教授和德州理工大学Matthew Olson教授为并列通讯作者,南京林业大学、康奈尔大学、威斯康星大学等研究人员参与了该研究。该研究得到了国家自然科学基金中美生物多样性国际重大合作与交流项目、科技部重大研究计划项目的资助。
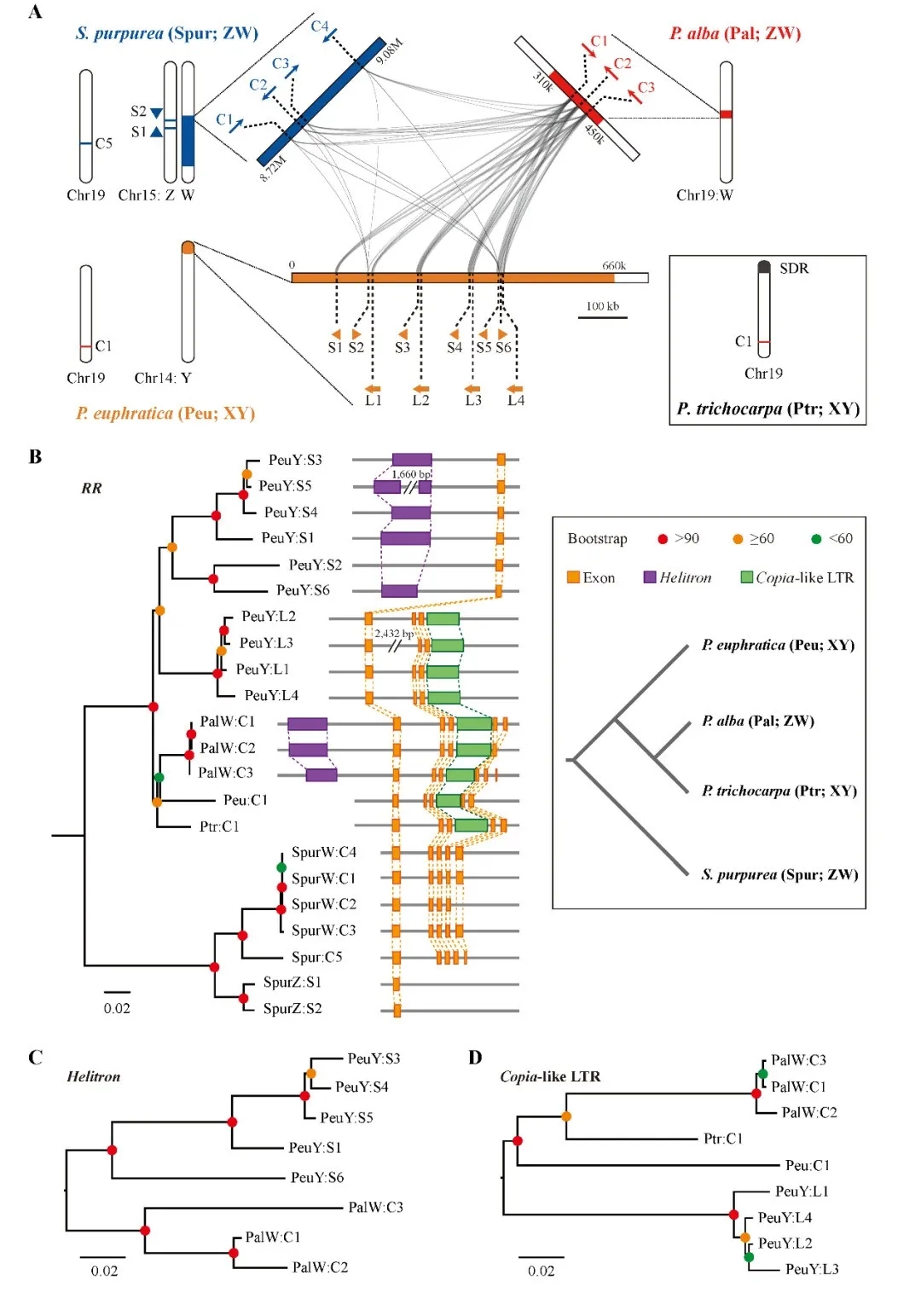
雌雄两性的起源和进化一直是生物学家最感兴趣的课题之一。生物中存在两大最为普遍的性别决定系统,XY系统,雄性由两个异型性染色体组成,雌性由两个同型的性染色体组成,如人等;而ZW系统则相反,雄性由两个同型性染色体组成,雌性由两个异型性染色体组成,如鸟、鱼等。但是,两个性别决定系统在很多动物类群中相对稳定。 植物界中的雌雄异株现象 (Dioecy) 相对较少,性染色体常处于演化的不同阶段,且大多存在非雌雄异株的近缘物种,使得植物成为研究性染色体起源和演化的理想材料。几乎所有的杨柳科(Salicaceae) 植物都为雌雄异株,其性染色体没有明显的形态差异,处于进化的早期阶段。以往对杨柳科植物性别决定机制的研究,都集中在杨属(Populus)和柳属(Salix)植物中,这些研究表明杨柳科植物的性别决定系统存在广泛的多样性,它们的性别决定区域(Sex Determination Region)总是在同一染色体的不同区域 (亦或是不同染色体之间),在极短的进化时间内反复跳跃,导致两大性别决定系统(XY/ZW) 的不停颠转,其分子遗传模型成为理解性染色体起源和演化的一个重要窗口。该研究通过对胡杨(P. euphratica)和银白杨(P. alba)的全基因组关联分析(GWAS),发现胡杨的性别决定区域位于14号染色体的近端粒区,为XY型性别决定系统;而银白杨的性别决定区域位于19号染色体的近着丝粒区域,性别决定系统为ZW型。通过对两个物种性别决定区域的组装、注释和比较,发现其性染色体上都存在编码A型-细胞分裂素响应调控因子(type-A cytokinin response regulator,RR)的同源序列,其中银白杨W染色体上存在三个完整的RR基因,而胡杨Y染色体上存在多个RR片段的反向重复序列。该基因与拟南芥ARR17为直系同源关系,主要参与植物细胞分裂素的负调控过程,是杨树性别决定的主控基因,当其表达时植株发育为雌性,当其沉默时发育为雄性,因此推测胡杨Y染色体上的RR片段反向重复结构,极有可能通过产生siRNA、并介导其常染色体上RR完整基因的甲基化修饰、抑制其表达,这一推测也被small RNA测序数据所证实。

这一RR基因在已报道的多个杨柳科植物中都发现与其性别决定相关。因此,研究团队进一步探讨了RR反向重复片段多次易位的潜在驱动力。他们在胡杨和银白杨的性别决定区域中,发现RR完整基因和同源片段的上游,都存在一个类似Helitron元件的转座子,其系统发育关系与RR同源序列有一致的进化历史,说明该元件可能在转座过程中捕获了RR基因的部分片段,驱动了它们性染色体的动态变化和多样化。由此,他们提出了杨柳科植物性别决定系统多样化的一个普适模型,该模型解释了杨柳科植物多样化的XY和ZW型性别决定系统是如何通过单个基因的易位和跳跃而产生的: 即通过RR反向重复片段形成siRNA,并介导RR完整基因的甲基化修饰和转录沉默,从而控制其成为XY型的性别决定系统;而RR反向重复片段的丢失(如银白杨)或去功能化(如红皮柳),则导致植株呈现ZW型的性别决定系统。 尽管RR反向重复片段在杨属和柳属植物中可能经历了多次独立起源,但是RR完整基因在其祖先物种中就已存在,其性别决定的分子机制始终保持着一致性。这种异常频繁的重组易位事件和性别转换历史,可能正是杨柳科植物性染色体始终保持在进化早期的“青春之泉”。
综上,该研究为开花植物性染色体的起源和多样化提供了新的见解,为进一步研究杨柳科植物性别决定的分子机制以及性染色体演化奠定了理论基础,也为其他雌雄异株植物性别决定机制的研究提供了参考依据。
论文链接:https://doi.org/10.1093/molbev/msaa261