《科学》旗下期刊《科学-信号》近日以封面形式在线发表了tyc5997太阳集团林宏辉教授团队张大伟教授课题组题为“Cooperative transcriptional regulation by ATAF1 and HY5 promotes light-induced cotyledon opening in Arabidopsis”的研究论文。该研究揭示了远红光促进子叶打开的新机制。

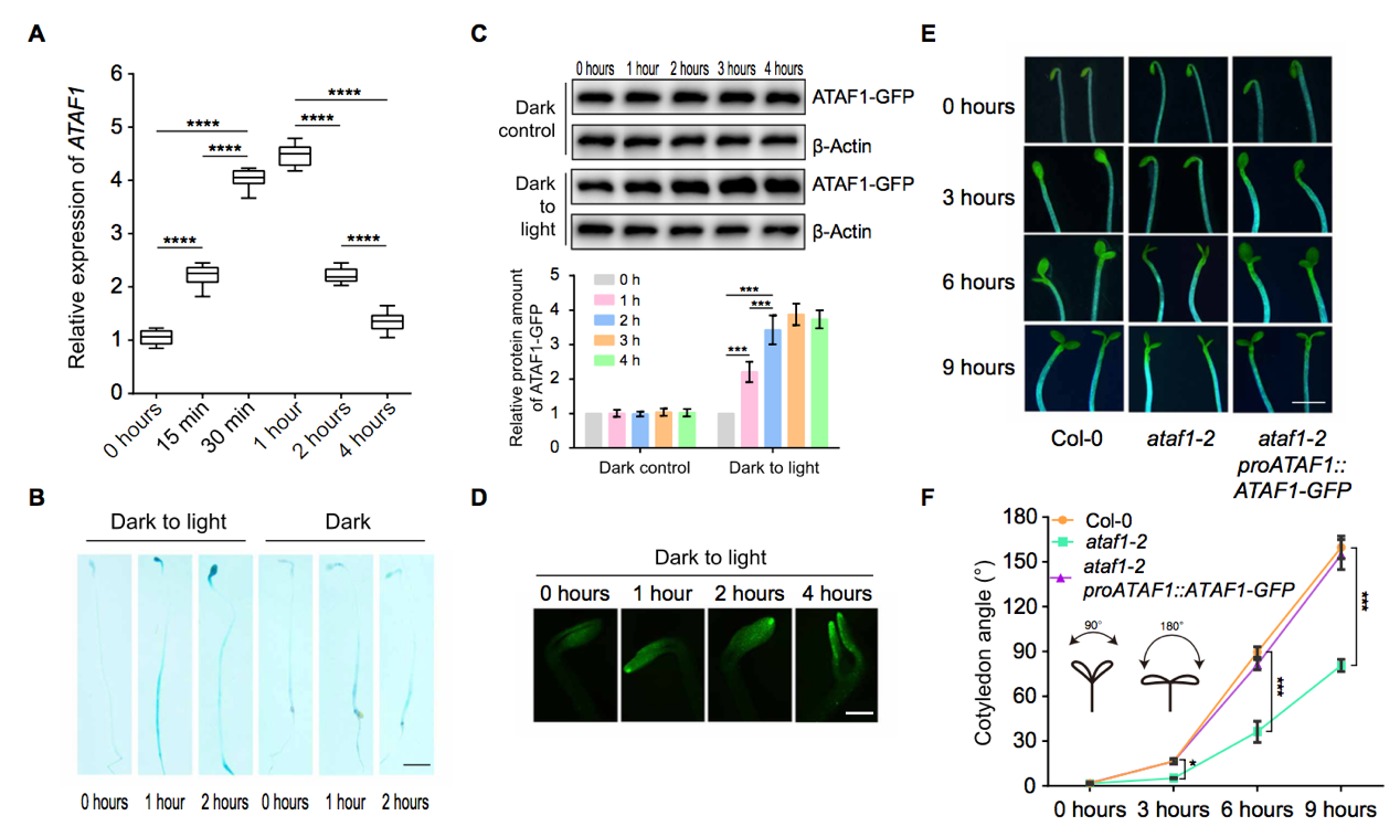
植物体进化出特定的光受体来精确调控植物的生长和发育。其中,光敏色素对植物生长发育有着深刻的影响。当黑暗下生长的幼苗接受光照后,活化的远红光受体光敏色素A(phyA)触发大规模的转录再编程以调控植物的光形态建成,而phyA操纵该过程的相关分子机制尚待研究。这项研究鉴定出NAC家族转录因子ATAF1是受phyA信号特异激活的一个新的组分,在远红光信号诱导的去黄化过程中发挥着重要作用。该研究首先发现光照下ATAF1在黄化幼苗的子叶中积累,促进子叶的打开(图1)。

图1. ATAF1在光照下积累并促进黄化幼苗子叶打开
进一步的遗传学和分子生物学研究表明ATAF1在光下的积累依赖于远红光受体phyA的转录激活,phyA与转录因子形成的复合体(如HY5)直接结合ATAF1的启动子进行转录激活(图2),促进ATAF1蛋白的积累。

图2. phyA复合体直接激活ATAF1的转录
研究还发现ATAF1与HY5发生蛋白质相互作用,协同地抑制子叶闭合维持基因的表达,从而促进黄化幼苗照光后子叶的打开(图3)。总之,该研究鉴定出一个具有时空特异性的去黄化效应因子,阐释了一种phyA信号调节子叶打开的复杂而精细的转录调控机制。

图3. 远红光激活的ATAF1和HY5协同促进黄化幼苗子叶打开
tyc5997太阳集团毕业博士生、宜宾公司助理研究员姚秀洪为论文第一作者,tyc5997太阳集团在读博士生方可和毕业博士生乔康为论文的共同第一作者,tyc5997太阳集团林宏辉教授和张大伟教授为论文的共同通讯作者。已毕业博士生熊佳威、硕士生陈娟,在读博士生康新科、雷伟和硕士生兰佳怡、田宇昂也参与了部分研究工作。该研究得到了国家自然科学基金联合基金重点项目(U22A20494),国家自然科学基金面上项目(31970263,32070213)和四川饲草创新团队计划(sccxtd-2020-16)等项目的资助。